为贯彻落实《青岛市促进中小学生全面发展“十个一”项目行动计划》相关要求,服务学生成长。市教育局将7月6日至7月28日组织开展“青青义教”暑假“十个一”专题助学活动。
全免费!青岛教育局刚发布:这些暑假兴趣班免费报,家长速看!附报名方式
任性姐这周已经给大家
推过桑拿天和年度灾难片了
今天不得不
告诉各位这个坏消息了:
下周开始
熊孩子们要放暑假啦!
家长们的噩梦到啦!

根据青岛校历安排,
青岛义务教育阶段学生的暑假起于7月8日,
共计55天;
普通高中学生的暑期起于7月15日,
假期48天。
青岛义务教育学校、普通高中
以及中等职业学校学生统一
在9月1日报到、9月2日上课。

为什么今年的暑假比往年要长一些?

不少家长已经开始头大了
从此家里脏乱差
辅导作业打打又骂骂
天天都是揪心灾难大片

现在,
任性姐告诉你
好消息来了!
不仅可以把熊孩子们清理出家门
还能学一门特长
关键是,课程都是免费的!
赶紧看详情↓ ↓ ↓

活动时间:
课程安排:
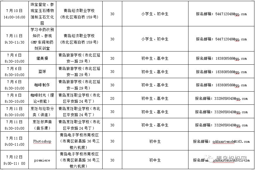
“青青义教”暑假“十个一”专题助学活动课程由青岛市少年科学院、青岛一中、青岛二中、青岛外事服务职业学校等34所学校提供,课程包括陶艺、茶艺、雕塑、人工智能、头脑奥赛、无人机体验、小语种、物联网、篮球等,面向全市中小学生。
(点击可查看大图)












报名须知:
拟报名参加各项课程的学生需根据报名方式提报姓名、学校、年级、联系电话、拟具体听课项目等信息,承担授课任务的各学校将根据报名先后顺序和课程容纳人数回复电子听课证。
每门课程报名截止时间为开课时间前3天,听课证具体发放时间为开课前2天。
还等什么?
绝对的手慢无啊!
赶紧去报名呀!
冲鸭!!!






发表于 2019-7-4 12:17


