青岛各地母婴室搜罗青岛儿科大夫排行2017二胎育儿日记手把手教你选早教的标准
入学记-琴岛通学生卡办理岛城幼儿园信息都在这青岛新生儿出生证明青岛妇科名医
‹ 上一主题|下一主题 go 回复: 0 | 浏览: 13814 |倒序浏览 | 字体: tT

Rank: 17Rank: 17Rank: 17Rank: 17Rank: 17Rank: 17Rank: 17Rank: 17

私房钱
9260  
宝宝生日
 
积分
9290 
UID
81240003 
主题
发表于 2019-7-25 15:05 |只看该作者 | 最新帖子 | 查看作者所有帖子 | 发短消息 | 加为好友 | 字体大小: tT

天气越来越热

还是泡在水里最舒服~



游泳更是很多青岛小伙伴的首选

你选的游泳场所水质如何?


昨日

国家卫健委官网发布部分城市

游泳场所水质卫生抽查情况的通知公告

曝光了第一批

游泳池水质卫生抽查不合格场所名单

共涉及北京等城市的161家游泳场所

其中青岛16家

△图片来源: 中华人民共和国国家卫生健康委员会官网


夏季游泳场所人员密集,游泳场所水质卫生直接关系群众的健康权益。本次通知中提到,国家卫生健康委2019年国家随机监督抽查计划部署地方卫生健康行政部门对游泳场所开展监督检查,并决定2019年暑期分两批公布游泳场所较多的北京、上海、杭州、宁波、厦门、青岛、广州、深圳、重庆、成都等城市游泳池水质卫生抽查情况。


△资料图。图片来源:新华网


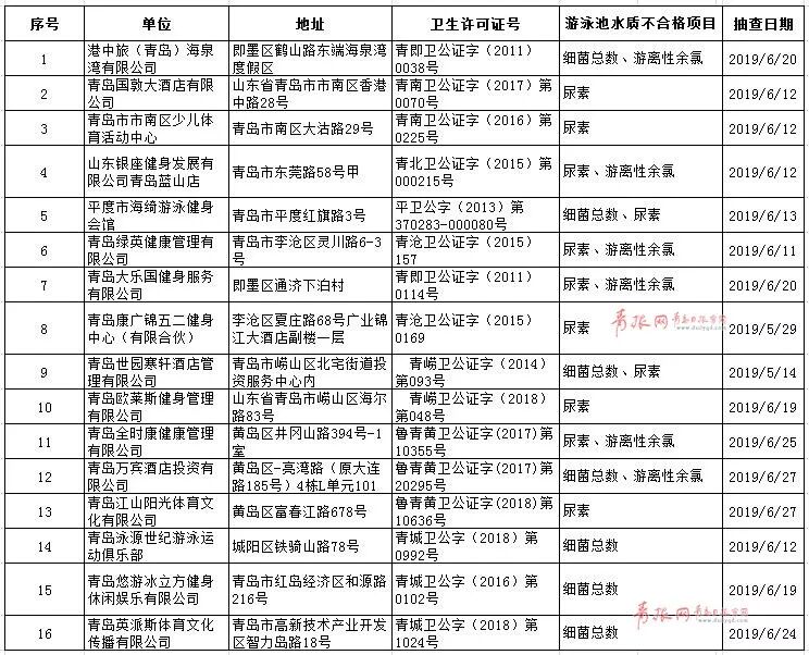
青岛16家不合格游泳池名单

↓↓↓


(点击图片可查看大图)


日前,

市区两级卫生健康监督执法机构

也对我市成人游泳场所

进行了现场监督检查和水质抽检

有31家成人游泳场所水质不符合国家卫生标准。

点击查看

↓↓↓

曝光!青岛这31家游泳场

所水质不合格!(名单)


到游泳池玩水、游泳

是很多人必选的消夏方式,

那么如何选择游泳场所?

水质卫生不合格有何危害呢?

下面这张图教你读懂泳池卫生

↓↓↓



有你常去的游泳馆吗?

选择时可得擦亮眼睛!

转发,提醒身边的亲友!


‹ 上一主题|下一主题
曝!青岛这16家游泳馆上黑榜!银座、海泉湾、英派斯均上榜,有你 ...
快速回复

友情链接: 搜优宝GEO

广东省通信管理局互联网清理整顿  增值电信业务经营许可证:粤B2-20220217粤ICP备09174648号粤网安备案号:4406043013572公安机关备案号:44010602000096Copyright 2004-2017 盛成科技 All Right Reserved版权所有    版权保护投诉指引

互联网药品信息服务资格证书 电子营业执照 网络文化经营许可证粤网文[2016]7051-1702号

违法和不良信息/涉未成年人有害信息举报电话:020-85505893/18122325185 举报邮箱:kf@mama.cn 涉未成年人有害信息举报专区 中国互联网不良信息举报中心
网络内容从业人员违法违规行为举报:kf@mama.cn

回顶部